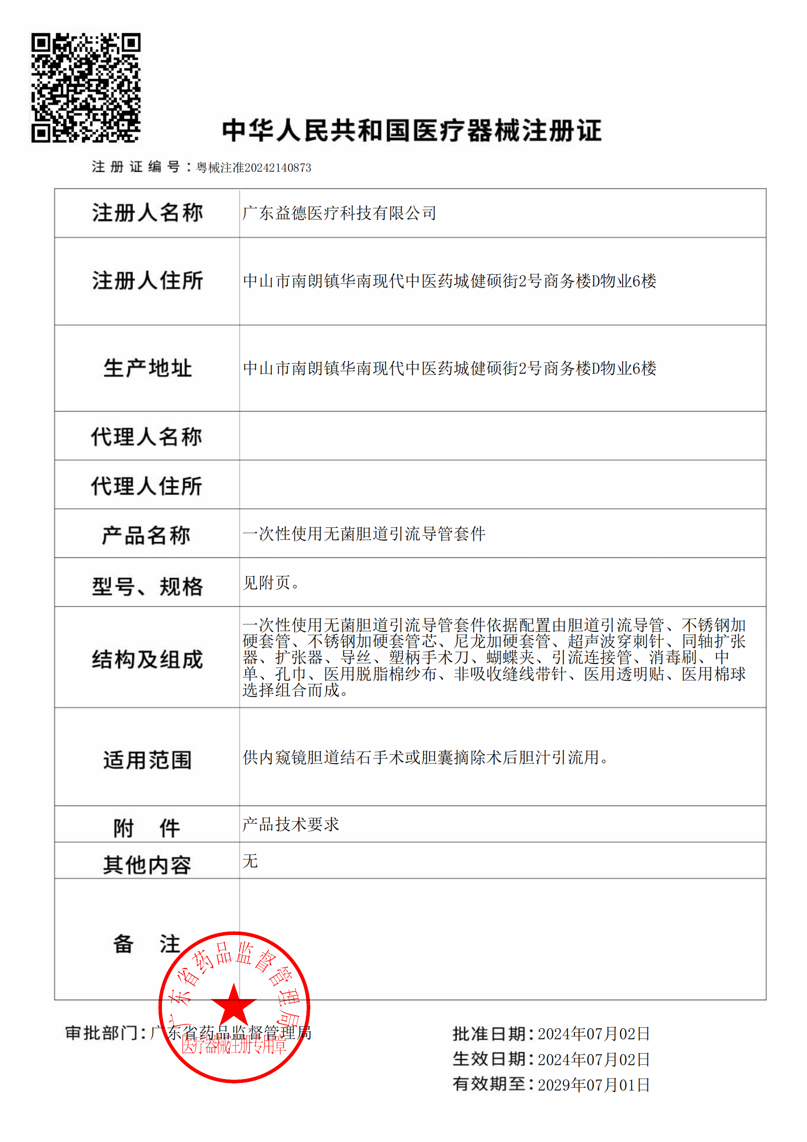
喜获新证----一次性使用无菌胆道引流导管套件
- 发布时间:
- 2024-07-04
- 作者:益德医疗
- 来源:本站
益德医疗“胆道引流导管套件”临床适用于适用于肝胆胰外科内窥镜胆道结石手术或胆囊摘除术后胆汁引流用;根据临床需求及配置分为套管针导入法、单导丝导入法、交换导丝导入法;导管前端猪尾巴形和内侧多侧孔设计,具有防堵管、引流范围增大,确保引流畅通;穿刺针前端做超声显影加强工艺,同轴扩张器前端带铂金显影环,方便医生进行临床器械定位。
益德医疗牢记“让人类更健康,让人生更幸福”的使命和“产品即人品,质量即生命”的质量方针,致力于为临床提供更安全和有效的医疗器械,持续不断加大研发投入开发新产品,为生命健康助力!

实时资讯
-
邀请函 | 9月26日-29日,第92届中国国际医疗器械(秋季)博览会,期待您的莅临!— 2025-09-17 -
荣获ISO13485质量管理体系认证— 2025-09-11 -
开工大吉— 2025-02-07 -
喜报:益德医疗中选安徽医用耗材集中带量采购— 2025-01-03 -
第90届CMEF 2024 深圳秋季展会回顾— 2024-10-15 -
CMEF益德医疗展会号:15号馆广东展团15E08,邀您共赴盛会— 2024-10-11 -
喜获新证--一次性使用麻醉穿刺套件— 2024-09-10 -
喜获新证--一次性使用无菌中心静脉导管套件— 2024-08-09 -
喜获新证---一次性使用无菌腹腔引流导管套件— 2024-08-09 -
喜获新证----一次性使用无菌胆道引流导管套件— 2024-07-04